状态

如何识别洗绿行为?企业洗绿一般通过欺骗性传播,导致消费者对其表现产生过度积极认知 2024-11-3 00:57:37 发自江苏连云港

本站群第一用户 微博 只看楼主 0116

融合站点 - 私人主页 - 专栏文集 - 监督评点 - 我的信箱
  如何识别洗绿行为?——动机与行为特点探讨

  引言

  常见的洗绿行为

  洗绿,又称“漂绿”,通常是指一个组织通过误导的方式或虚假的信息,夸大其产品或服务的环境影响。根据主体的不同,主要可分为企业洗绿与金融机构洗绿。洗绿行为会削弱投资者对于绿色投融资市场的信心,不利于金融支持可持续目标的实现。据调查,“漂绿”是投资者在负责任投资方面最担心的问题,其中超44%的投资者担心其投资的ESG相关企业宣传的环境绩效与事实不符1。

  企业洗绿一般通过“欺骗性传播”,营销产品原材料、加工流程或是运营方式等要素的可持续性,导致消费者对其环境表现产生过度积极的认知。例如,上市公司在ESG报告中披露过大的减排量,或宣称该领域的大规模投资却不付诸行动。企业洗绿的方式或内容较为丰富,包括技术性洗绿、宣传内容模糊且笼统、虚假广告等,且涉及的行业类型广泛。2021年年初,欧盟委员会首次就服装、化妆品、家用设备等不同行业线上营销的洗绿活动展开调查,结果显示有42%的产品环保声明涉嫌夸大或欺骗2。值得一提的是,部分国家或地区暂无针对企业洗绿行为的监管部门,也无可适用的专项法律,所以仅少数企业洗绿活动会受到行政或刑事处罚,部分虽被消费者保护委员会、广告监管机构等相关机构或个人关注与投诉,却无实质性的惩罚措施。

  金融机构洗绿已被部分金融监管机构明确定义,且惩戒措施相对较严。英国金融行为监管局(FCA)将金融漂绿定义为“将组织的产品、活动或政策描述为产生积极环境结果的营销,而事实并非如此”;美国证券交易委员会(SEC)将其描述为“夸大或歪曲考虑或纳入投资组合选择的ESG因素”。根据欧洲议会认为漂绿是指“通过营销与实施情况不符的环保类金融产品来获得不公平的竞争优势的做法”3。总的看来,金融机构洗绿一般指推出带有“ESG”“绿色”“碳中和”等标签的金融产品,但实际并未产生合理的正向环境效益,以及披露的环保举措或政策与实施情况不符。金融机构的洗绿可能存在于贷款、债券、基金等多类金融产品上市过程中,但已有的监管方查处案例更多地集中于资产管理公司基金产品的洗绿,涉事方或将面临罚款、股价下跌或因投资者关注而进行高层人事调整等。

  洗绿动机探讨

  一是迎合监管要求,或逃避有关方的“谴责”

  部分国家或地区的金融监管机构已将绿色金融或ESG投融资的规模、增速、丰富度,或是ESG评级等作为金融机构的考核指标。虽然这些能督促金融机构成为负责任的金融市场参与者,但在界定标准与审查手段尚有待完善的当下,却成了部分金融机构洗绿的促因。同时,随着联合国可持续发展理念的推广,以及国际、国家或地区围绕绿色的支持政策或监管政策的强化,企业(即使是传统高耗能行业企业)倾向于通过可持续发展的战略或承诺树立绿色发展的企业形象,以避免有关方的“谴责”。

  二是迎合市场需求

  对于金融机构而言:洗绿会吸引更多投资者,壮大融资规模。据调查,2022年全球投资者中有超四分之一(28%)表示投资策略的核心为ESG,且“接受”和“遵守”ESG立场的投资者分别为34%与29%4。因此,资产管理机构倾等金融机构向于夸大ESG投研能力,甚至为非ESG产品贴标,从而提高市场竞争力,吸收更多资金。对于企业而言:更多的消费者践行绿色消费理念,促使企业(尤其是快消行业企业)在宣传中加入“绿色”“天然”“可降解”“可再生”等字眼。根据GlobalData调查,39%的亚太地区消费者主动寻求只含天然成分的化妆品和洗护用品。“绿色”产品不仅可获得更大销量,而且存在一定的溢价,即消费者愿意为产品的环保属性买单。例如,“可降解”包装一般比普通包装更贵。另一方面,可持续的企业形象及承诺在资本市场上会转化为投资者对企业价值的乐观预期,进而提升股价。

  三是降低投融资成本

  许多国家或地区都推出了针对“绿色”“可持续”金融产品的支持性财政政策或货币政策,所以金融机构进行相关贴标可获得转贷、财政补贴等资金支持,或在发行/上市等产品推广过程中获得便利节约时间,从而降低资金成本与运营成本。同时,企业凭借“绿色”形象可获得更高的ESG评级,有利于企业获得绿贷、发行绿债,或是被纳入指数,吸引国内外基金关注。

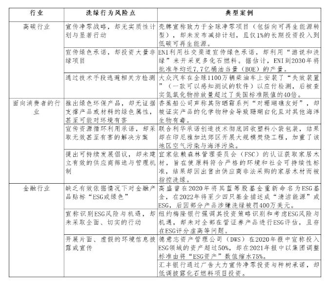
  对于高碳行业,洗绿行为风险点在于:(1)企业宣传净零战略,却无实质性计划与显著行动;(2)企业宣传绿色承诺,却投资大量非绿项目;(3)通过技术手段逃避相关方检测。

  面向消费者的行业主要包括餐饮业、服装业、日用品业、化妆品业等,其洗绿行为风险点包括:(1)企业推出绿色环保产品,却无证据支撑产品或材料的绿色属性,甚至可能对环境有害;(2)企业宣传资源循环利用承诺,却采取无效甚至有害的解决方案;(3)企业提出可持续发展倡议,却未建立有效的供应商筛选与管理机制。

如何识别洗绿行为?企业洗绿一般通过欺骗性传播,导致消费者对其表现产生过度积极认知 ...

  表1不同行业的洗绿行为风险点及典型案例

  展望

  国内外监管机构(尤其是金融监管机构)将加强对洗绿行为的监管

  联合国非国家实体净零排放承诺高级别专家组发布报告《诚信至关重要:企业、金融机构、城市和地区的净零承诺》,强调加强对洗绿的强制性与自愿性监管。事实上,部分国家已制定或正在制定相关法律,推出更严格的处罚举措。例如,2021年,英国竞争与市场管理局发布了详细指南,说明了其对误导性绿色主张采取行动的时间表。2023年3月,欧盟委员会提交了适用于几乎所有在欧盟销售产品或服务的企业的《绿色声明指令》(Green Claims Directive)立法提案,以打击企业产品标签和广告宣传中的“漂绿”行为。该指令要求,当公司对其产品或服务做出“绿色声明”时,必须在如何证实这些声明以及如何传达这些声明方面遵守最低限度规范,同时对验证、证明、审查做出严格具体的规定。如果企业不遵守规定,将被处以至少占公司年营业额4%的罚款,并被没收从相关产品中获得的收入。

  有关方将进一步推动建设可持续金融界定标准与信息披露要求

  一是界定标准一致性与实用性的提升。例如,IPSF《可持续金融共同分类目录》更新版包含了中欧分类目录共同认可的72项对减缓气候变化有重大贡献的经济活动,增强了不同行业在绿色转型实践上的可执行性,并为国内外利益相关者提供可验证的参考依据。二是ESG信息披露要求的加强。2021年7月,中国人民银行正式发布《金融机构环境信息披露指南》金融行业标准,对金融机构环境信息披露形式、频次、定性及定量内容等方面提出要求。2022年5月,美国证券交易委员会(SEC)提出两项规则变更,防止基金用ESG进行误导性或欺骗性声明,提高对基金ESG相关的披露要求。2022年6月,中国银保监会印发《银行业保险业绿色金融指引》,要求银行保险机构加强内控管理和信息披露,建立绿色金融考核评价体系;2022年11月,国务院国资委制定印发《提高央企控股上市公司质量工作方案》,要求央企上市公司到2023年全部披露ESG报告。此外,首批两份可持续性信息披露准则(ISDS)将于2024年1月1日正式生效的提议,这意味着适用企业应于2025年完成首份符合ISDS要求的可持续性信息披露报告。

  洗绿行为主体及利益相关者可能面临更大的损失或风险

  一方面,随着监管的加强,洗绿的企业或金融机构面临处罚的可能性增加。根据以往的案例,洗绿活动或将面临数百万美元(或欧元)的处罚,同时还可能面临市值蒸发、重要人员调整等。另一方面,洗绿行为可能导致相关方错误的风险管理决策,进而损失资金或时间成本。一是误判金融资产的气候风险敞口。洗绿行为使得绿色可持续方向的金融产品规模虚高,干扰对包括绿色资产在内的总资产的气候风险水平评估,从而可能造成金融资产过多暴露于气候风险。二是低估产业低碳转型的资金需求。由于洗绿行为伴随发生的绿色投融资市场预期与实际情况在方向、效果、稳定性上的差异,宏观层面的资源配置手段的效果可能与产业绿色转型发展的资金需求存在差距,进而影响碳达峰碳中和进程。(作者:人大生态金融研究)

手机摇一摇,自动推荐下一篇帖子
为您提供签名参考示例,引导用户事业迈向成功。长度限60字符以内




如觉得还可以或对您有所帮助,那就意思意思吧!

打赏
1枚
打赏
5枚
打赏
20枚
打赏
50枚
打赏
99枚
打赏
300枚
打赏
500枚
打赏
999枚
打赏积分类型:铜板 楼主通过本帖累计收到打赏 0 铜板
商城资讯 开启/闭合版块帖文详细列表
  • 商城动态
  • 商界报道
  • 商务资讯
  • 商业新闻
  • 访谈对话
  • 商务评论
  • 商贸参考
  • 商城研究
  • 商海故事
  • 生意经典
  • 商道谋略
  • 商战风云
  • 交易保障 开启/闭合版块帖文详细列表
  • 消费提醒
  • 购物指南
  • 消费点评
  • 声明说明
  • 曝光警示
  • 黑白名单
  • 反黑打假
  • 虚假欺诈
  • 市场监管
  • 投诉维权
  • 买卖保障
  • 交易担保
  • 服务市场 开启/闭合版块帖文详细列表
  • 居民服务
  • 医药卫生
  • 餐饮住宿
  • 金融财税
  • 交通运输
  • 教育培训
  • 招工招聘
  • 休闲娱乐
  • 租赁拍卖
  • 顾问咨询
  • 软件信息
  • 任务外包
  • 日用市场 开启/闭合版块帖文详细列表
  • 纺织服装
  • 鞋帽箱包
  • 珠宝配饰
  • 手机数码
  • 家电办公
  • 家居日用
  • 美妆养护
  • 母婴玩具
  • 轻工食品
  • 体育旅游
  • 家装建材
  • 房屋地产
  • 专业市场 开启/闭合版块帖文详细列表
  • 农林牧渔
  • 文艺文创
  • 媒体出版
  • 五金交化
  • 电子电气
  • 机械设备
  • 车辆船舶
  • 能源化工
  • 冶金矿产
  • 安防环保
  • 工程项目
  • 综合市场
  • 广场大集 开启/闭合版块帖文详细列表
  • 网络超市
  • 广场集市
  • 二手市场
  • 非标特异
  • 商机无限
  • 买家求购
  • 发标发包
  • 分类广告
  • 个人求职
  • 导购促销
  • 爱心义卖
  • 临时管制
  • 推广运营 开启/闭合版块帖文详细列表
  • 入业指导
  • 运营推广
  • 管理进阶
  • 商城实务
  • 商家活动
  • 推荐分享
  • 广而告之
  • 公告启事
  • 商务服务
  • 调查问卷
  • 预审公示
  • 优品数库
  • 商城之家 开启/闭合版块帖文详细列表
  • 商品主页
  • 客来商往
  • 客商共治
  • 评比排行
  • 小二客服
  • 店长掌柜
  • 经理高管
  • 商会联盟
  • 商者之家
  • 优商数库
  • 答疑解惑
  • 资料常识
  • 商城版务 开启/闭合版块帖文详细列表
  • 在线发稿
  • 版务规则
  • 开放工单
  • 公告通报